E-mail: service@1001718.com
![]()
2016-05-10
同惠TH2816A型LCR数字电桥
同惠TH2816A型LCR数字电桥?简要介绍
■ TH2816A型精密LCR数字电桥集成了本公司多年元件测试的成熟经验,运用了本领域的测试技术。该产品强大的测试功能和优越的测量性能使其挤身于同类较高水平,结合以低廉的价格将给予广大客户*的享受。该产品可提供稳定的6位测试分辨率,50Hz-100kHz/200kHz的频率范围、0.01V-2.0V可编程信号电平、高达30次/秒的测量速度、9级精细量程、恒定的30Ω或100Ω源内阻及灵活人性的操作方式, 可满足生产线质量保证、进货检验及实验室高度测量要求。该产品提供的HANDLER、GPIB及RS232C接口为仪器使用于元件自动分选系统、与计算机通讯及测试过程纪录创造了良好的条件。同惠TH2816A型LCR数字电桥???
?性能特点
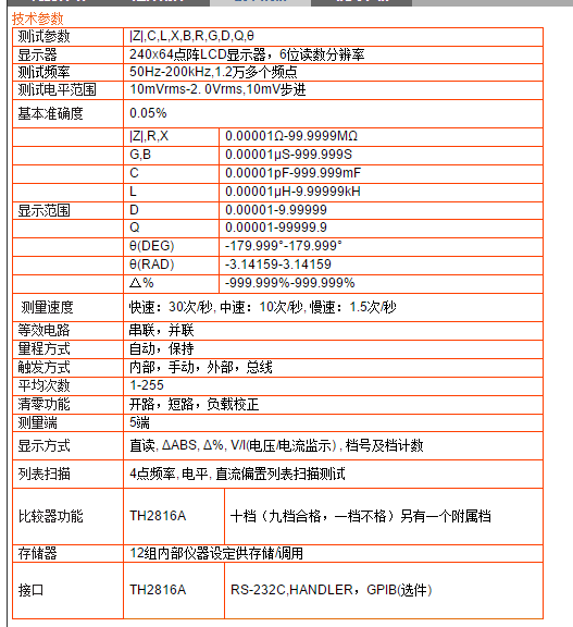
■ 240×64点阵图形LCD显示
■ 人性化操作界面,操作简单
■ 10mVrms—2.0Vrms可编程测试电平
■ 世界水平的测量稳定性、准确性
■ 六位读数分辨率
■ zui快速度可达30 次/秒
■ 的负载校准功能
■ 30Ω/100Ω可选信号源输出阻抗
■ TH1773/TH1775 偏流源直接控制能力
■ 4点频率/电平/偏流列表扫描功能
■ 直读, 偏差及相对偏差显示
■ 12组内部仪器设定储存
■ 内建比较器,10档分选及档计数
■ 测试电平监视功能
■ 键盘锁定功能
■ Handler 接口
■ RS-232C,GPIB 接口(选件)
?选择附件
?

该产品由深圳市快猫视频网站电子科技有限公司提供,销售商地址位于深圳市南山区前海路振业国际商务中心1206。请您仔细阅读产品使用说明书,正确使用。
如果想试用该产品,请以下单位:
快猫视频网站电子主要销售通信设备、仪器仪表、电力设备、热工仪表、校准设备及工具配件。有多功能多产品校准器、电能功率校准器、活塞式快猫成人破解版(气体、高压、液体、真空)、多功能电气安全校准器、示波器、频率计、万用表、阻抗快猫成人下载、功率计、LCR数字电桥、音频快猫成人下载、电容测试仪、电感测试仪、安规测试仪、直流电阻测试仪、网络快猫成人下载、频谱仪、任意波形发生器、温度校准仪、数字测温仪、信号发生器、电源、电子负载、综合测试仪、信号源、滤波器测试仪、材料试验机、温度传感器、热像仪、变压器测试仪、噪声源、视频快猫成人下载、过程校准仪、温度巡检仪、超级测温电桥、黑体炉、射频导纳物位开关、多点物位开关、音叉开关、射频导纳连续物位计、雷达液位计、超声波液位计、油中水含量快猫成人下载、液位测量系统、磁致伸缩液位计、非接触固体雷达、压力传感器、过程表、压力变送器、气动控制器、高纯压力开关、隔膜片、冲液表、计量表膜片密封、材料实验机、食品质构仪、硬度实验机、数字测力计、PETPLUS特性粘度仪、布氏光学扫描系统、洛氏布硬度实验机、全自动显微硬度试验机、布氏硬度试验机、电动试验平台、单柱材料试验系统、双柱材料试验系统、浮球活塞快猫成人破解版、船用温度压力校验仪、点位测量系统、超声波开关、油/水界面开关、在线流体检测开关、多点开关、平板开关、浮顶罐溢出保护开关、空气加热器、织物加热套、电加热带、硅橡胶加热毯、圆桶加热器、IBC加热器、气体加热器、灰斗加热系统、自限温电伴热带、恒功率电伴热带、恒功率电伴热带、覆套式电阻加热器、电阻丝、温度控制器、危险环境加热器及控制、复合材料修补仪、真空修补/处理平台、A320升降舵无损检验包;静电放电干扰模拟器、雷击浪涌干扰模拟器、周波跌落模拟器、辐射抗扰度系统、脉冲群干扰模拟器、传导抗扰度测试系统、传导骚扰测试系统、辐射骚扰测试系统等仪器。
?
|
||||